organization

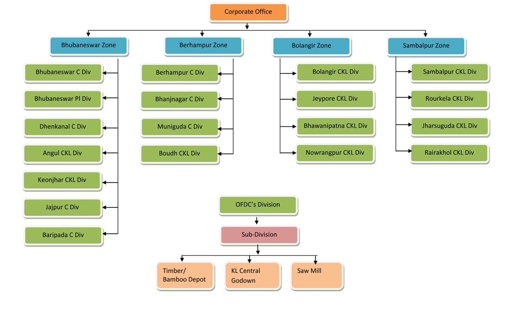
The operational area of the OFDC spread over 30 Revenue Districts in the state of Odisha, is divided into 4 Zones, viz. Bhubaneswar, Berhampur, Sambalpur and Bolangir headed by General Managers which are further sub divided into Working Divisions and Sub-divisions depending upon the current and future work load.


Divisions are categorized into Commercial and Commercial-Kenduleaf as per the product line each deal with. Restructuring of Divisions and Sub-divisions is a continuous process depending upon the current and future work load of the divisions.


With the Head Office at Bhubaneswar and 4 Zone Offices, there are 20 Divisions including one specialised Plantation Division at Bhubaneswar and 61 nos of Sub-Divisions. OFDC has set up 130 Nos. of Central Timber/Retail Firewood Depots and 9 Nos of Saw Mills at different places in the State of Odisha.


Organisation Chart of OFDC

Units Numbers
Zone Offices 04
Division Offices 20
Sub-Division Offices 77
Central Timber Depot 63
Retail Timber/Firewood Depot 130
OFDC Kendu Leaf Central Godown 39
Saw Mills 09
Commercial cashew Plantations 199
Other Commercial Plantations 728
Rubber Plantation 3
Canning & Pickling Unit 1
Theme Park (Jaydev Batika) 1

Manpower Strength Under Regular Employment

The total manpower strength under regular employment in the Corporation is around 1000 at present. The Corporation maintains its own cadre of technical and non-technical officers and staffs at all levels except higher management cadres. Besides these, the Corporation engage large number of casual workers for its various activities regularly.